看见有人搬运SS超级机器人大战F完结篇静态修改版,那我也分享个古老的动态修改器。 SS

三级用户 dabayu 24天前 657


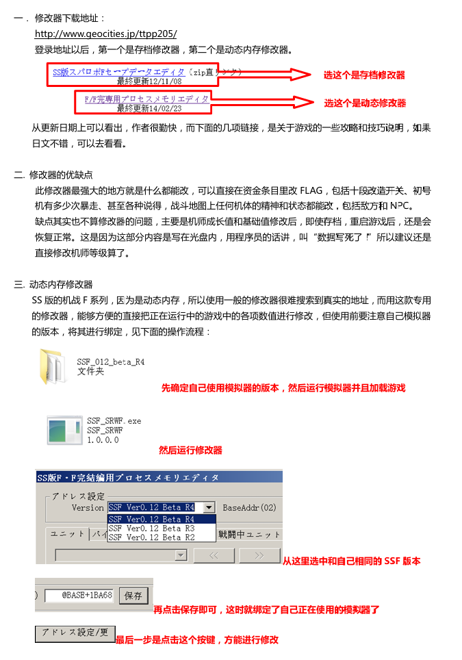
1.png


2.png


3.png


4.png






上一篇:Naruto storm revolution mod storm 4 para xbox360 RGH/Exploit 100%funcional 2025
下一篇:《新大战略:士兵之战》全地图素材+地图编辑器
最新回复 (19)
  • 五级用户 qqpp 24天前
    0 2
    谢谢分享
  • 五级用户 gaogaigar12 24天前
    0 3
    谢谢分享
  • 四级用户 windserin 24天前
    0 4
    感谢分享!
  • 五级用户 无敌宇宙大帝 24天前
    0 5
    感谢分享
  • 三级用户 我是凯子 24天前
    0 6
    感谢分享
  • 六级用户 jack5881 23天前
    0 7
    感谢分享哦
  • 四级用户 沦为神 23天前
    0 8
    感谢分享
  • 三级用户 huo 23天前
    0 9
    多谢分享
  • 二级用户 953834415 23天前
    0 10
    感谢分享
  • 二级用户 lance85488 23天前
    0 11
    感谢分享模拟器!
  • 五级用户 kyokof2021 23天前
    0 12
    感谢分享
  • 二级用户 peanuts 23天前
    0 13
    感谢分享
  • 四级用户 queen3438 23天前
    0 14
    谢谢分享!
  • 五级用户 qqpp 23天前
    0 15
    谢谢分享
  • 五级用户 xh2408 23天前
    0 16
    感谢楼主
  • 五级用户 henly 22天前
    0 17
    来自老男人自动回复的感谢
  • 五级用户 happy318y 22天前
    0 18
    感谢分享
  • 二级用户 一刀拿下 22天前
    0 19
    谢谢分享
  • 六级用户 secisiro 22天前
    0 20
    很好的修改器 感谢大佬分享
    • 老男人游戏网配套论坛
      21
        立即登录 立即注册
发新帖
本论坛禁止发布SWITCH和PS4相关资源,若有其他侵权内容,请致邮3360342659#qq.com(#替换成@)删除。