香港招警这待遇真好啊,月薪127620元

七级用户 jinge217 23天前 2424

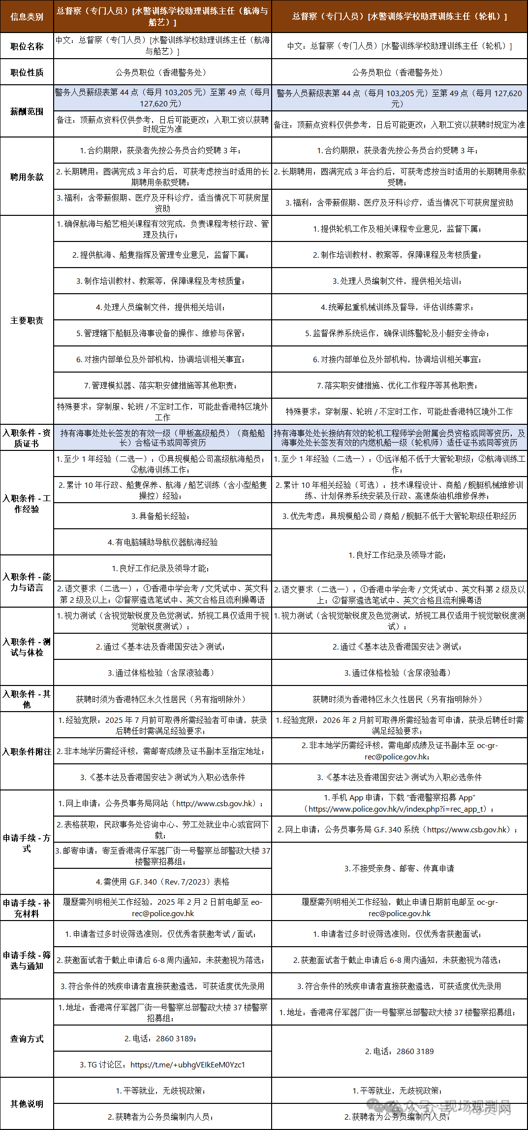
今年,香港警务处面向海员招录2个职位,分别是水警训练学校助理训练主任(航海与船艺)和水警训练学校助理训练主任(轮机),都是总督察,警务人员薪级表第44点(每月103,205元)至第49点(每月127,620元)。


虽说入职条件确实有一些门槛,但你要说多高也不见得,相比这个薪资不算高的。

IMG_7322.jpeg


上一篇:3ds梅祖拉的假面有点难玩
下一篇:有玩过索尼克赛车的老男人么?
热门回复
  • 三级用户 icemould 23天前
    4

    暗戰·總督察·黃Sir·許紹雄

    R-C.jpeg

    R-C.jpeg

  • 五级用户 8368 23天前
    3
    要求太高了,要求是香港居民,这一个条件就淘汰了百分之九十九的人
    • 老男人游戏网配套论坛
      27
        立即登录 立即注册
最新回复 (25)
  • 管理员 Oldman 23天前
    1 2
    这不是总督察吗?
  • 七级用户 jinge217 23天前
    0 3
    Oldman 这不是总督察吗?
    也是警
  • 三级用户 icemould 23天前
    4 4

    暗戰·總督察·黃Sir·許紹雄

    R-C.jpeg

    R-C.jpeg

  • 七级用户 进站劣人 23天前
    1 5
    吓死,这么高的月薪。。。
  • 四级用户 shaomeichen 23天前
    0 6
    你管拥有船长经验,10年经验,一级甲板高级船员等最低门槛的岗位叫要说多高也不见得。
  • 四级用户 hwbaui 23天前
    0 7
    香港还是高薪养廉的路子。起码比落入黑洞强
  • 七级用户 jinge217 23天前
    0 8
    shaomeichen 你管拥有船长经验,10年经验,一级甲板高级船员等最低门槛的岗位叫要说多高也不见得。
    说了是相比这个薪资而言,而且这还是带编的,同样的这个门槛放在内地2W一个月招人都抢破头你信不信
  • 六级用户 阿列克小谢 23天前
    1 9
    icemould 暗戰·總督察黃Sir·許紹雄
    甘大滋啊!
  • 四级用户 shaomeichen 23天前
    1 10
    jinge217 说了是相比这个薪资而言,而且这还是带编的,同样的这个门槛放在内地2W一个月招人都抢破头你信不信
    有这个水平的人哪里都是高待遇,抢破头想多了,人家当大学教授不好吗?
  • 管理员 Oldman 23天前
    0 11
    jinge217 也是警
    总督察相当于公安局一个副局长或者大队长了,在香港百万年薪也不奇怪
  • 四级用户 shaomeichen 23天前
    0 12
    hwbaui 香港还是高薪养廉的路子。起码比落入黑洞强
    对这个水平的人来讲,这就是基础工资而已
  • 七级用户 jinge217 23天前
    0 13
    shaomeichen 有这个水平的人哪里都是高待遇,抢破头想多了,人家当大学教授不好吗?
    你把赚钱想的太容易了。
    百万年薪还带编,这个待遇你哪怕要招奥运冠军都易如反掌。
    我们这前两年给奥运冠军设了个萝卜岗,也就一年不到20W,就那还6个人竞争。
  • 四级用户 shaomeichen 23天前
    0 14
    jinge217 你把赚钱想的太容易了。 百万年薪还带编,这个待遇你哪怕要招奥运冠军都易如反掌。 我们这前两年给奥运冠军设了个萝卜岗,也就一年不到20W,就那还6个人竞争。
    你把海员和总督察要求想的太低了。你们能有几个船长。
  • 五级用户 wenbin5243 23天前
    0 15
    羡慕
  • 五级用户 funmusic1 23天前
    0 16
    那个杀妻案里的公公是不是就是做过这个职位
  • 五级用户 8368 23天前
    3 17
    要求太高了,要求是香港居民,这一个条件就淘汰了百分之九十九的人
  • 五级用户 正人君子 23天前
    0 18
    阿sir,我可是良好市民
  • 六级用户 warlockom 23天前
    0 19
    jinge217 你把赚钱想的太容易了。 百万年薪还带编,这个待遇你哪怕要招奥运冠军都易如反掌。 我们这前两年给奥运冠军设了个萝卜岗,也就一年不到20W,就那还6个人竞争。
    你把香港10w想的太多了,你看下徐师傅有期视频,普通警察也是月入好几w
  • 七级用户 jinge217 23天前
    0 20
    warlockom 你把香港10w想的太多了,你看下徐师傅有期视频,普通警察也是月入好几w
    几万和十几万差别不小的,普通警察我知道3W一个月
    • 老男人游戏网配套论坛
      27
        立即登录 立即注册
发新帖
本论坛禁止发布SWITCH和PS4相关资源,若有其他侵权内容,请致邮3360342659#qq.com(#替换成@)删除。