【相亲测试题】你适合相亲寻找另一半吗?

五级用户 正人君子 25天前 1380


上一篇:重新玩了玩具总动员1代,原来国外1995年就有夹娃娃机了
下一篇:咦…上次谁心心念念《空之轨迹2nd》重制版来着
热门回复
  • 六级用户 喵哈大叔 25天前
    5
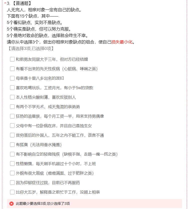
    qqllo 我一个都接受不了
    本想做一下题目的,不过这题无解......
  • 七级用户 qqllo 25天前
    5


    屏幕截图 2025-12-18 132045.png

    我一个都接受不了

    • 老男人游戏网配套论坛
      51
        立即登录 立即注册
最新回复 (49)
  • 七级用户 qqllo 25天前
    5 2


    屏幕截图 2025-12-18 132045.png

    我一个都接受不了

  • 四级用户 xcoldmanemunet 25天前
    1 3
    哈哈 一票否决,还选三个。
  • 五级用户 正人君子 25天前
    0 4
    qqllo 我一个都接受不了
    矬子里拔将军😂硬选
  • 五级用户 正人君子 25天前
    0 5
    xcoldmanemunet 哈哈 一票否决,还选三个。
    哈哈娱乐为主,不过这道多选题好像分数占比挺高呢
  • 七级用户 qqllo 25天前
    0 6
    正人君子 矬子里拔将军😂硬选
    婚后我有可能会把对方刀了
  • 五级用户 正人君子 25天前
    0 7
    qqllo 婚后我有可能会把对方刀了
    哈哈哈,小游戏而已嘛,开心一笑,无需认真的
  • 八级用户 oryxyang 25天前
    0 8
    70分
  • 五级用户 正人君子 25天前
    0 9
    oryxyang 70分
    厉害啊,我63分😢
  • 六级用户 阿列克小谢 25天前
    2 10
    我已经佛系了,如同老谭金曲,如果痴痴的等某日终于可等到一生中最爱😌
  • 五级用户 正人君子 25天前
    0 11
    阿列克小谢 我已经佛系了,如同老谭金曲,如果痴痴的等某日终于可等到一生中最爱😌
    这佛的也太快了😂前女友杀伤力太大
  • 七级用户 qqllo 25天前
    0 12
    正人君子 哈哈哈,小游戏而已嘛,开心一笑,无需认真的
    我相信大部分都会拒绝,除非对方有个你无法拒绝的优厚条件。
    比如对方的爸爸,可以给个公务员编制,或者给个家族事业给你打理
  • 五级用户 正人君子 25天前
    1 13
    qqllo 我相信大部分都会拒绝,除非对方有个你无法拒绝的优厚条件。 比如对方的爸爸,可以给个公务员编制,或者给个家族事业给你打理
    我觉得这种爸爸的不应该出现在相亲市场😂
  • 六级用户 喵哈大叔 25天前
    5 14
    qqllo 我一个都接受不了
    本想做一下题目的,不过这题无解......
  • 六级用户 阿列克小谢 25天前
    1 15
    正人君子 这佛的也太快了😂前女友杀伤力太大
    想还是想的,男的又不着急嘛。
  • 六级用户 喵哈大叔 25天前
    1 16
    阿列克小谢 我已经佛系了,如同老谭金曲,如果痴痴的等某日终于可等到一生中最爱😌
    如同这个季节的经典名言:
    传达不了的恋情,已经不需要了。
    因为已经不再有人,值得去爱了。
  • 五级用户 正人君子 25天前
    1 17
    喵哈大叔 如同这个季节的经典名言: 传达不了的恋情,已经不需要了。 因为已经不再有人,值得去爱了。
    优雅,实在太优雅了~
  • 六级用户 阿列克小谢 25天前
    0 18
    喵哈大叔 如同这个季节的经典名言: 传达不了的恋情,已经不需要了。 因为已经不再有人,值得去爱了。
    克里斯大佬是雪菜党还是东马党😜
  • 七级用户 qqllo 25天前
    1 19
    正人君子 我觉得这种爸爸的不应该出现在相亲市场😂
    所以单着挺好
    本身相亲就是相互交易,给自己套个债纯粹是过得太好
  • 六级用户 颜小花童鞋 25天前
    0 20
    50分,我是单纯的小男孩,容易受骗
    • 老男人游戏网配套论坛
      51
        立即登录 立即注册
发新帖
本论坛禁止发布SWITCH和PS4相关资源,若有其他侵权内容,请致邮3360342659#qq.com(#替换成@)删除。